Toggle navigation
登入
荳荳簡介
創校理念
教學特色
師資陣容
環境設備
榮譽榜
環繞影像
校園訊息
最新消息
校園生活
作息表
餐點檔案
我的相簿
校園相簿
班級相簿
活動影片
聯絡我們
校園資料
荳荳Facebook
荳荳Facebook
荳荳網站圖書館
荳荳網站圖書館
小荳荳美語文理音樂短期補習班
小荳荳美語文理音樂短期補習班
最新消息
回列表
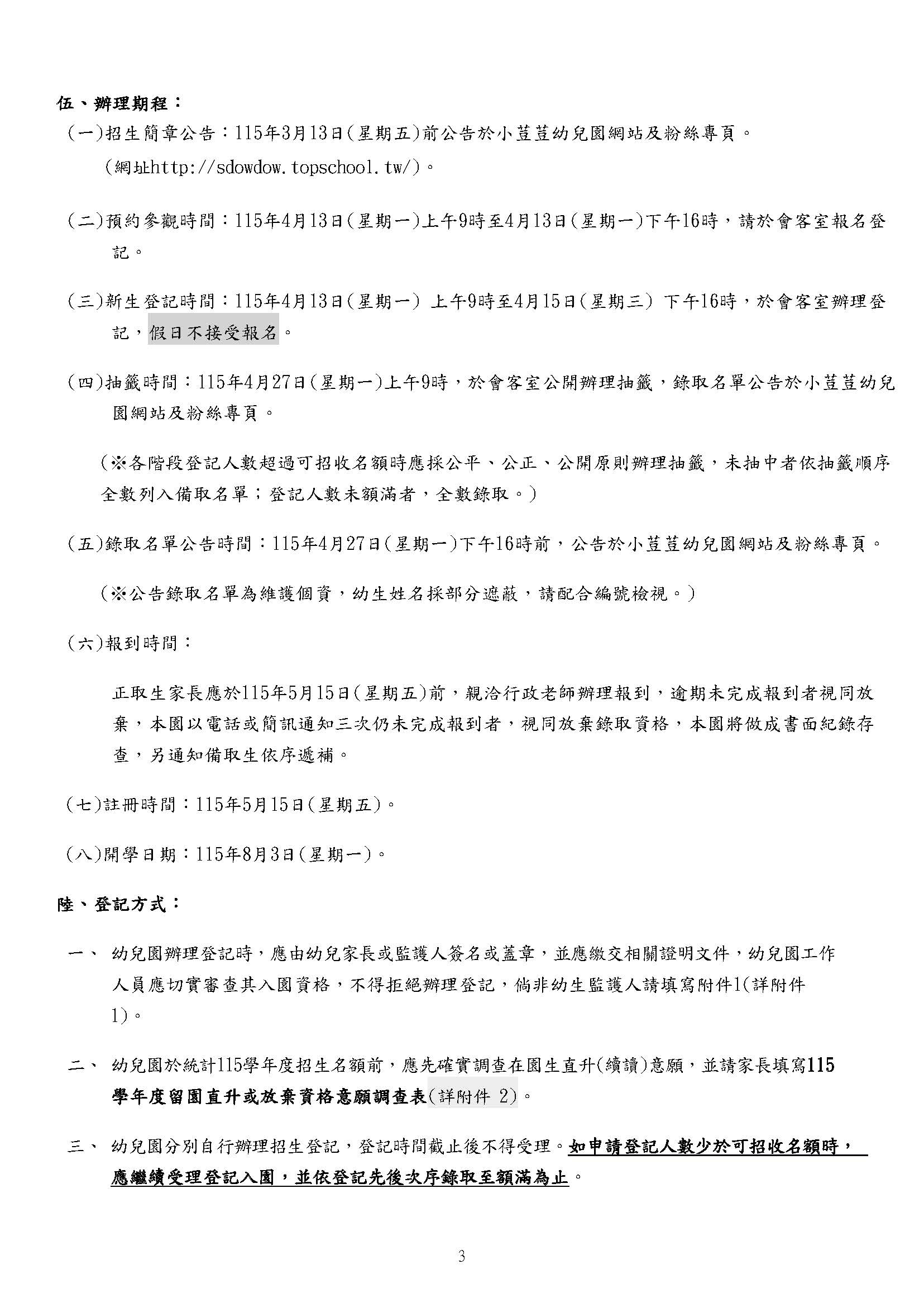
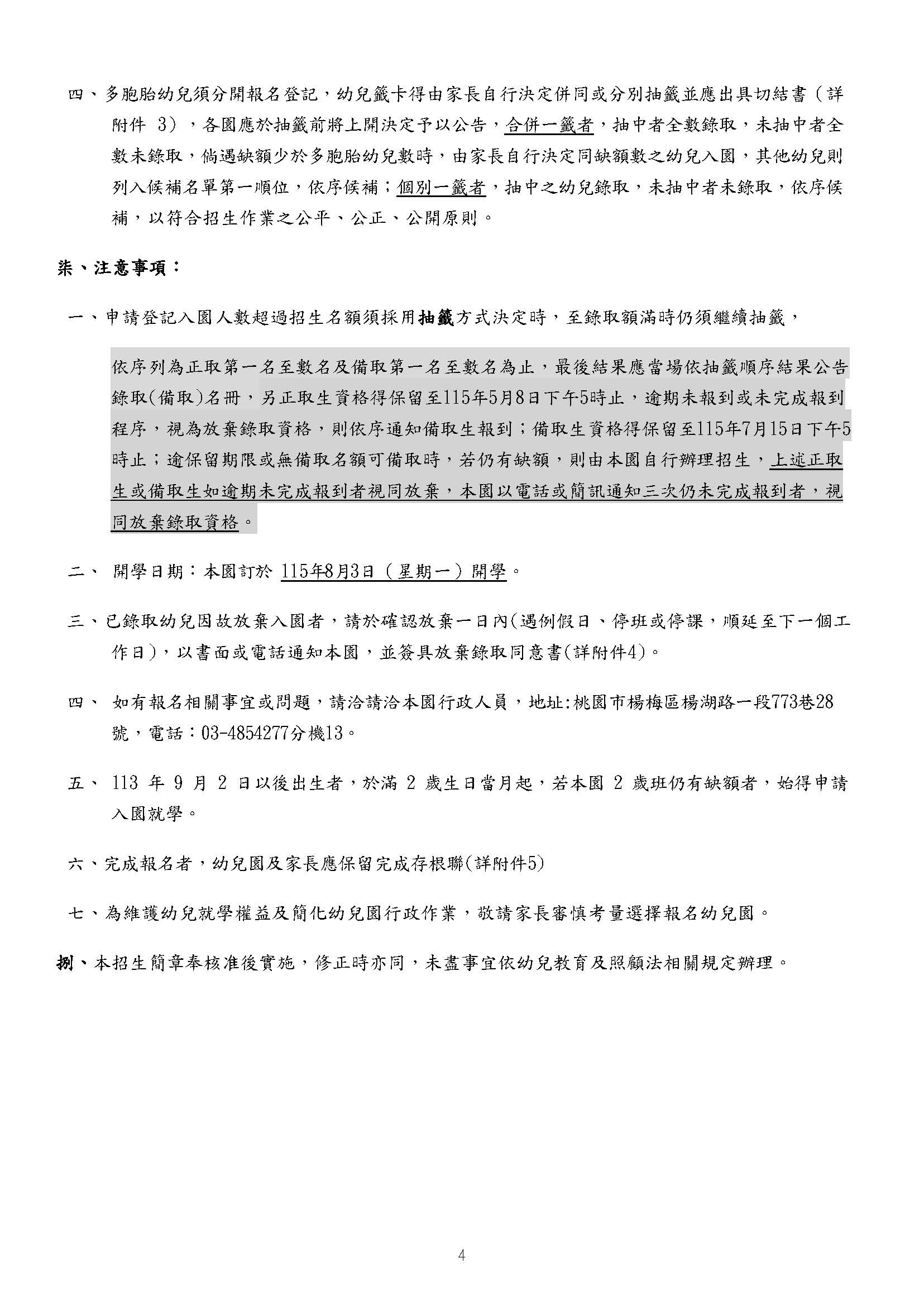
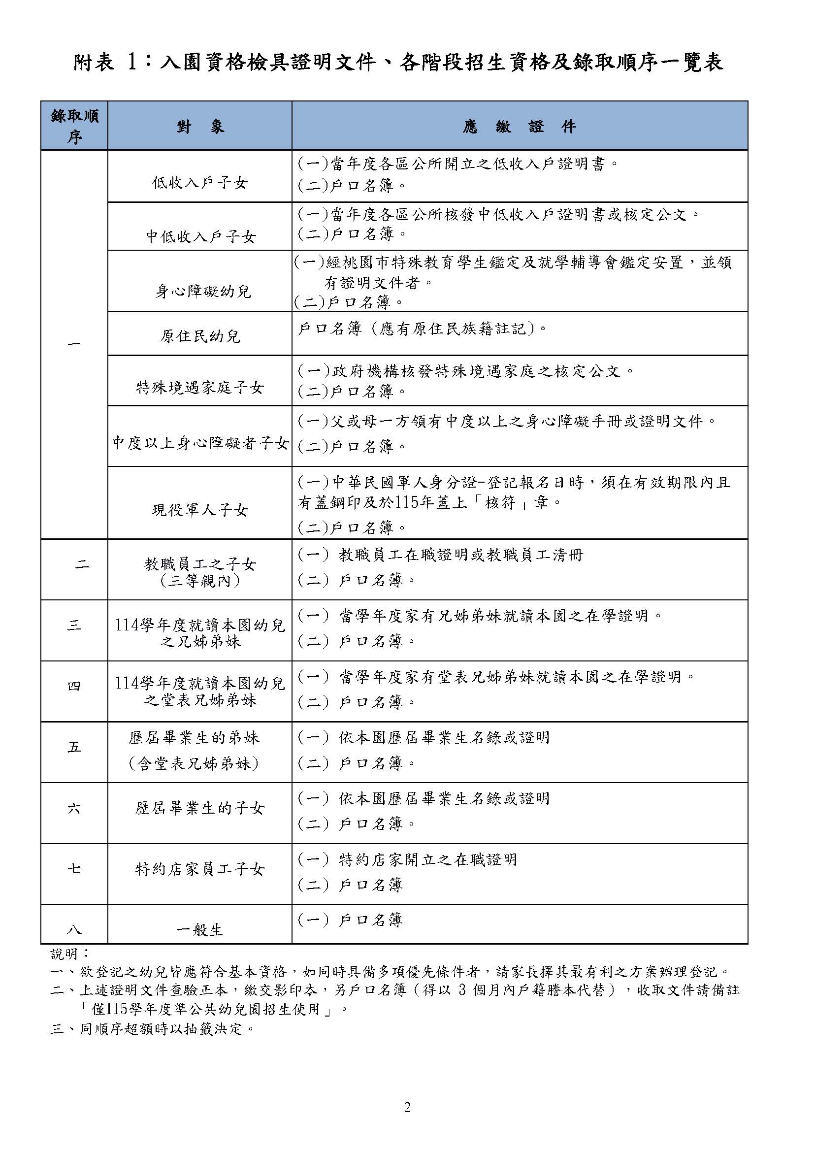
115年招生簡章公告,歡迎家中有要就讀的寶貝,踴躍報名喔!
2026/03/03
附件下載
20260214111220_72.桃園市私立小荳荳幼兒園_115學年度桃園市小荳荳幼兒園(準公共)招生簡章+(1) (1).pdf
回列表
×